質実・剛健、誠実・堪能、積極・真摯を教育目標に掲げている長野県下伊那農業高等学校
※下記画像をクリックするとPDFをダウンロードすることができます。
長野県下伊那農業高等学校
〒395-0804長野県飯田市鼎名古熊2366−4
TEL:0265-22-5550FAX:0265-53-0339
学校概要ー学校長挨拶ー学校の沿革ー校歌・校章ー教育方針/3つのグランドデザインー学校安全計画ー学校評価ー生徒授業評価ーPTAー学校評議員会
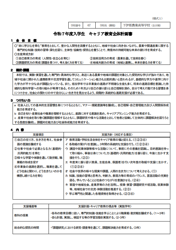
学校案内ー今、下農は・・・ー進路ー年間行事・イベントー教育課程ー学校パンフレットー資格取得、道徳・キャリア教育、使用教科書
学科紹介ー栽培科学科ー地域資源科ー生物活用科ーアグリサービス科ー農業機械科ー園芸クリエイト科ー食品化学科
中学生の皆様へー入学者選抜ー中学校体験入学ー授業公開ー入学にあたっての経費
各活動紹介ー校友会ー農業クラブー班活動
事務室よりアクセス個人情報取り扱い方針
copyright©2026 simoina Agriculture Senior High School all rights reserved